医院微信
官方微信
热线电话:0451-82533261
  • 首页
  • 医院概况
    • 医院简介
    • 医院文化
    • 组织结构
    • 先进技术
    • 先进设备
    • 科研介绍
    • 科研成果
    • 科研课题
    • 新技术应用
    • 联系我们

    医院简介

    医院简介

    黑龙江省口腔病防治院·创建于1979年,是隶属于黑龙江省卫生计生委的集医疗、教学、科研、预防保健和培训为一体的现代化口腔专科公立医院,是全省口腔疾病预防和治疗中心...

    医院文化

    院徽院训

    LOGO形象: 以盾牌为主体形象,传导安全、守护等概念。内部镂空形成牙齿与爱心形状综合而成的抽象图形,使病患第一时间明确机构主营项目。与爱心形状结合,表述机构以人为本,全心全意投入...

    先进设备

    • 激光
    • CT杰诺
    • 科美—口内扫描仪
    • aidite cadcam 系统
  • 院务公开
    • 工作动态
    • 政务公开
    • 政策法规
    • 公益活动
    • 医德医风

    工作动态

    • 国家卫健委艾滋病日主题活动 国家卫健委艾滋病日主题活动
    • “健康龙江行 爱牙每一天”暨2017“全国爱牙日”大型主题宣传活动成功举办 “健康龙江行 爱牙每一天”暨2017“全国爱牙日”大型主题宣传活动成功举办

    政务公开

    • 黑龙江省口腔病防治院2025年单位预算公开
    • 2024年黑龙江省口腔病防治院部门预算公开
    • 黑龙江省口腔病防治院2024年度部门决算公开说明
    • 黑龙江省口腔病防治院 2023年度部门决算公开说明

    政策法规

    • 中华人民共和国反有组织犯罪法
    • 【深化能力作风建设】省口腔2024年民法典宣传月|医疗篇章:为医患权益保驾护航
    • 【深化能力作风建设】省口腔2024年民法典宣传月|知法守法,共筑健康防线
    • 总体国家安全观·创新引领10周年
  • 行风瞭望
    • 制度墙
    • 风采录
    • 警示苑

    制度墙

    • 黑龙江省口腔病防治院制度上墙 细化内部管理(替代文字)
    • 黑龙江省口腔病防治院促“双创” 筑牢百姓健康“防护墙”(替代文字)
    • 如何构筑医院保障服务体系“防护墙”?(替代文字)
    • 黑龙江省口腔病防治院护卫群众健康,卫监在行动!(替代文字)

    风采录

    • (替代内容)口腔病防治院第二届十大名医、牙体牙髓科副主任医师赵雯雯:情洒杏林终不悔
    • (替代文字)口腔病防治院第二届十大名医、牙体牙髓科副主任医师赵雯雯:情洒杏林终不悔
    • (替代文字)口腔病防治院第二届十大名医、牙体牙髓科主治医师于博文:玉壶冰心不曾改
    • (替代文字)口腔病防治院第二届十大名医、牙体牙髓科医师齐铭:做个快乐的医者

    警示苑

    • (替代文字)医院给予其行政记过处分
    • (替代文字)五常市卫计局给予刘某某全院通报
    • (替代文字)此前,五常市人民医院放射科医生刘某某工作
    • (替代文字)此前,哈尔滨二四二医院放射影像科主任陶某某
  • 新闻中心
    • 医院公告
    • 医院新闻
    • 视频新闻
    • 专题专栏
    • 法治专栏

    医院新闻

    • 香滨小学口腔健康共促进校园系列活动 香滨小学口腔健康共促进校园系列活动
    • 汉祥街门诊正式开诊 汉祥街门诊正式开诊

    医院公告

    • 黑龙江省口腔病防治院2025年公开招聘合同制拟聘用人员名单公示
    • 黑龙江省口腔医院元旦就诊提示
    • 关于预约挂号系统升级暂停放号的通知
    • 2026年黑龙江省口腔病防治院诊查费价格调整通知

    视频新闻

    • 《牙齿的“神经病”》| 健康龙江直播室 《牙齿的“神经病”》| 健康龙江直播室
    • 《还您自信笑容》| 健康龙江直播室 《还您自信笑容》| 健康龙江直播室
  • 科室专家
    • 名医荟萃
    • 科室介绍
    • 风采展示

    医生介绍

    科室介绍

    科室设置

    风采展示

    医生介绍
  • 就医指南
    • 预约挂号
    • 就诊须知
    • 【同心战疫】就诊须知
    • 特色门诊
    • 科室分布
    • 出诊信息
    • 交通指南
    • 医保就医

    预约挂号流程

    预约挂号流程

    交通指南

    交通指南

    医保信息

    • 致异地来就医参保人员的一封信(替代文字)
    • 医保就诊须知及流程(替代文字)
    • 参保人员须知(替代)
    • 城乡居民基本医疗保险政策解读(替代文字)
  • 预防保健
    • 科普教育
    • 预防新闻
    • 牙防信息

    科普教育

    • 为什么乳牙容易患龋病
    • 刷牙时是否可以使用含氟牙膏
    • 6-12岁换牙顺序
    • 拔牙痛吗

    预防新闻

    • 我省开展第三十二个“全国爱牙日”口腔健康科普云讲堂活动
    • 好消息,省口腔预防科适龄儿童免费“六龄齿窝沟封闭”活动开始啦!!!

    牙防信息

  • 视频展播
    • 专家讲坛
    • 健康课堂

    专家讲坛

    • 第十三个“全国爱牙日”宣传义诊活动
    • 2017年9·20全国爱牙日
    • 省口腔走进哈尔滨工程大学公益活动
    • 省口腔走进哈市南马路小学公益活动

    健康课堂

    • 水平颤动拂刷法
    • 2-6岁圆弧刷牙法
    • 牙间隙刷——牙缝清洁专家
    • 牙线君口腔清洁神器

     

    • 水平颤动拂刷法 水平颤动拂刷法
    • 2-6岁圆弧刷牙法 2-6岁圆弧刷牙法
  • 党建工作
    • 党建工作
    • 纪检监察

    党建工作

    • 黑龙江省口腔医院召开2025年第一次 党委理论学习中心组学习(扩大)会议
    • 【党建专栏】《榜样9》汲取榜样力量,绘就时代新篇章
    • 《习近平关于社会主义社会建设论述摘编》(六) 加快推进健康中国建设
    • [人民日报] 增进人民健康,建设健康中国——学习《习近平关于健康中国论述摘编》

    纪检监察

    • 黑龙江省卫生健康委巡察组巡察黑龙江省口腔医院情况反馈会议

  • 工作动态
  • 政务公开
  • 政策法规
  • 公益活动
  • 医德医风
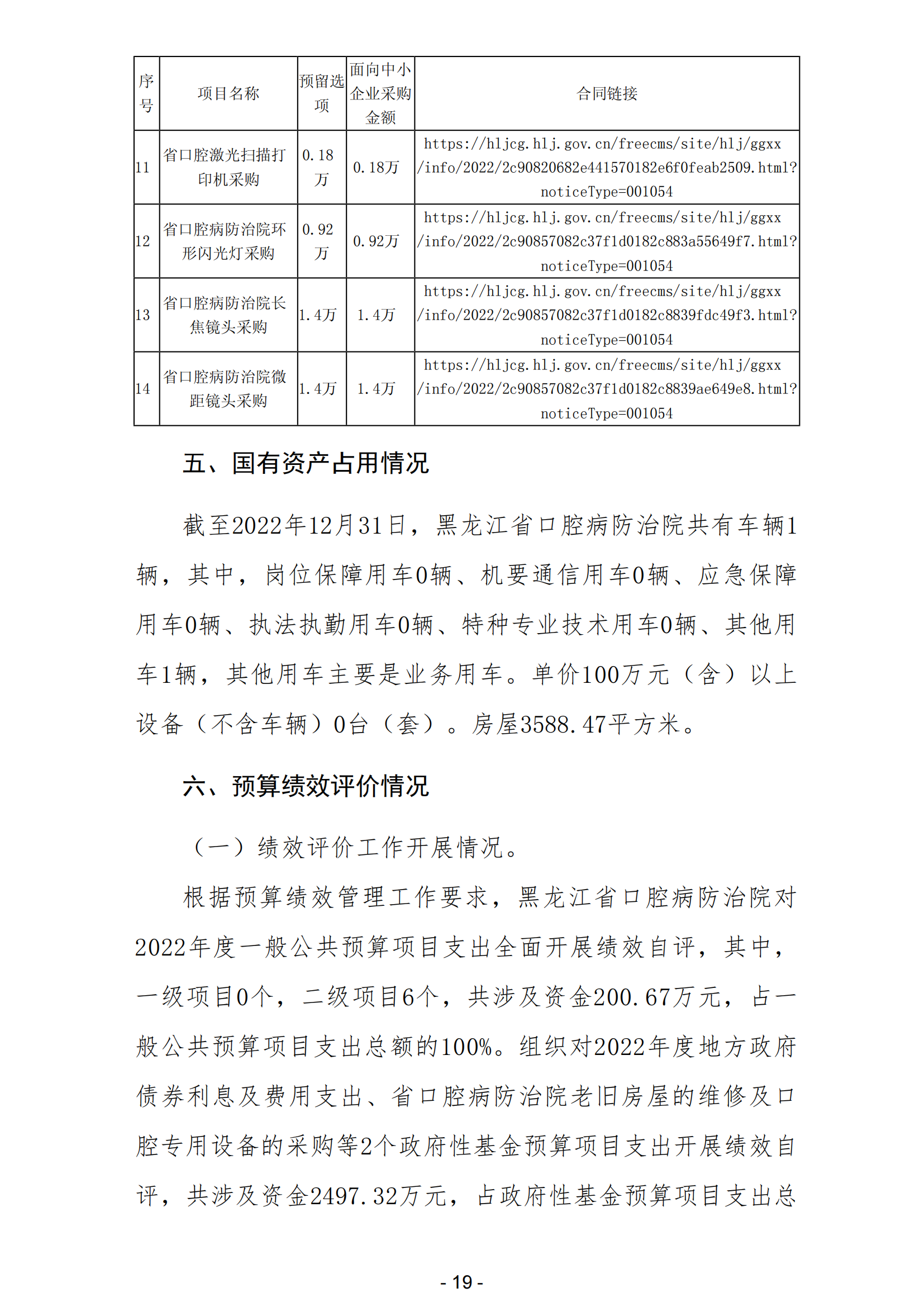
2022年黑龙江省口腔病防治院部门决算
   日期:2023-10-07           访问量:9347            来源:本站

2022年黑龙江省口腔病防治院部门决算_00.png2022年黑龙江省口腔病防治院部门决算_01.png2022年黑龙江省口腔病防治院部门决算_02.png2022年黑龙江省口腔病防治院部门决算_03.png2022年黑龙江省口腔病防治院部门决算_04.png2022年黑龙江省口腔病防治院部门决算_05.png2022年黑龙江省口腔病防治院部门决算_06.png2022年黑龙江省口腔病防治院部门决算_07.png2022年黑龙江省口腔病防治院部门决算_08.png2022年黑龙江省口腔病防治院部门决算_09.png2022年黑龙江省口腔病防治院部门决算_10.png2022年黑龙江省口腔病防治院部门决算_11.png2022年黑龙江省口腔病防治院部门决算_12.png2022年黑龙江省口腔病防治院部门决算_13.png2022年黑龙江省口腔病防治院部门决算_14.png2022年黑龙江省口腔病防治院部门决算_15.png2022年黑龙江省口腔病防治院部门决算_16.png2022年黑龙江省口腔病防治院部门决算_17.png2022年黑龙江省口腔病防治院部门决算_18.png2022年黑龙江省口腔病防治院部门决算_19.png2022年黑龙江省口腔病防治院部门决算_20.png2022年黑龙江省口腔病防治院部门决算_21.png2022年黑龙江省口腔病防治院部门决算_22.png2022年黑龙江省口腔病防治院部门决算_23.png2022年黑龙江省口腔病防治院部门决算_24.png2022年黑龙江省口腔病防治院部门决算_25.png2022年黑龙江省口腔病防治院部门决算_26.png



    上一条:黑龙江省口腔病防治院 2023年度部门决算公开说明

    下一条:黑龙江省口腔病防治院2023年单位预算

返回
新闻搜索


医院公告 / Announcement

  • 黑龙江省口腔病防治院2025年公开招...
  • 黑龙江省口腔医院元旦就诊提示
  • 关于预约挂号系统升级暂停放号的通知
  • 2026年黑龙江省口腔病防治院诊查费...
  • 黑龙江省口腔病防治院2025年公开招...

行风瞭望

  • 门诊时间
    上午8:00——11:30 下午1:00——4:30
  • 爱牙热线
    热线电话:82533261或82584897
  • 到院指引
    黑龙江省口腔病防治院欢迎您
  医院地址:哈尔滨市南岗区一曼街121号     |    版权所有 黑龙江省口腔病防治院   黑ICP备15001773号-3
  
品牌网站建设:美景数码